• [置顶]基于芯鼎盛LED驱动芯片TX6211设计的LED升压恒流DEMO说明

    发布日期:2022/05/27

    基于芯鼎盛LED驱动芯片TX6211设计的LED升压恒流DEMO说明基本描述:本 DEMO 为 TX6211 制作的演示板,用于 DC 输入 12-24V,输出电压32V,输出恒流 1 33A 的应用演示,最高转换效率高达 97%。本电路固定工作频率是:53 76-211 9 KHz。输出 32V 1 33A ,输出电流可调。...

  • [置顶]基于芯鼎盛TX6121DC-DC恒流芯片设计的LED降压恒流驱动DEMO说明

    发布日期:2022/05/23

    基于芯鼎盛TX6121DC-DC恒流芯片设计的LED降压恒流驱动DEMO说明LED恒流驱动芯片TX6121DEMO原理图LED恒流驱动芯片TX6121DEMO电路板TX6121 DEMO 板实测数TX6121 DEMO 板实测数据 和 转换效率 参考基本描述:本 DEMO 为 TX6121D ...

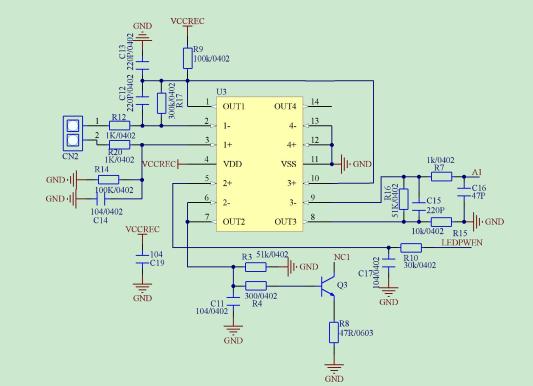
  • [置顶]芯鼎盛微控制器MCU典型应用-血氧仪方案

    发布日期:2022/05/21

    芯鼎盛微控制器MCU典型应用-血氧仪方案血氧仪原理图血氧仪系统构成图血氧仪电路板及产品图 V1 0 本采用芯鼎盛技术XDS601主控芯片,该芯片具备10Kx14位片ROM,SOP20小型封装,片内自带高可靠性12位ADC模数转换,内部基准电压可 ...

  • 芯鼎盛商标更换通知

    发布日期:2024/12/11

    http: www xdssemi com uploadfile 2024 1211 20241211015845425 pdf

  • TX4143-44-45-48参数计算器

    发布日期:2024/08/06

    http: www xdssemi com uploadfile 2024 0806 20240806105051671 xls

  • 芯鼎盛LED驱动电源管理芯片TX6214设计的DC-DC升压恒流DEMO说明

    发布日期:2022/05/28

    芯鼎盛LED驱动电源管理芯片TX6214设计的DC-DC升压恒流DEMO说明LED恒流芯片 TX6214 原理图LED恒流芯片 TX6214 电路板LED恒流芯片 TX6214 参数实测基本描述: 本 DEMO 为 LED恒流芯片 TX6214 制作的演示板,用于 DC

  • 基于芯鼎盛LED驱动芯片TX6211设计的LED升压恒流DEMO说明

    发布日期:2022/05/27

    基于芯鼎盛LED驱动芯片TX6211设计的LED升压恒流DEMO说明基本描述:本 DEMO 为 TX6211 制作的演示板,用于 DC 输入 12-24V,输出电压32V,输出恒流 1 33A 的应用演示,最高转换效率高达 97%。本电路固定工作频率是:53 76-211 9 KHz。输出 32V 1 33A ,输出电流可调。

  • 基于芯鼎盛TX6121DC-DC恒流芯片设计的LED降压恒流驱动DEMO说明

    发布日期:2022/05/23

    基于芯鼎盛TX6121DC-DC恒流芯片设计的LED降压恒流驱动DEMO说明LED恒流驱动芯片TX6121DEMO原理图LED恒流驱动芯片TX6121DEMO电路板TX6121 DEMO 板实测数TX6121 DEMO 板实测数据 和 转换效率 参考基本描述:本 DEMO 为 TX6121D

  • 芯鼎盛微控制器MCU典型应用-血氧仪方案

    发布日期:2022/05/21

    芯鼎盛微控制器MCU典型应用-血氧仪方案血氧仪原理图血氧仪系统构成图血氧仪电路板及产品图 V1 0 本采用芯鼎盛技术XDS601主控芯片,该芯片具备10Kx14位片ROM,SOP20小型封装,片内自带高可靠性12位ADC模数转换,内部基准电压可

  • 芯鼎盛电源管理芯片TX4221设计的DC-DC升压恒压芯片DEMO说明

    发布日期:2022/05/20

    芯鼎盛电源管理芯片TX4221设计的DC-DC升压恒压芯片DEMO说明电源管理芯片TX4221原理图电源管理芯片TX4221电路板DC-DC芯片TX4221数据测量TX4221 DEMO 板实测数据 和 转换效率 参考 本 DEMO 为 DC-DC芯片TX4221 制作的演示板

  • 芯鼎盛微控制器MCU典型应用-洁牙器方案

    发布日期:2022/05/19

    芯鼎盛微控制器MCU典型应用-洁牙器方案洁牙器实物图洁牙器原理图洁牙器结构图V1 0 一款新型的可视智能冲牙器,可通过连接手机,平板等设备,开启APP直观的探视牙齿状况,可同时在线以多种模式清洁牙齿上的污渍。轻柔模式:新手或

  • 基于芯鼎盛TX4210设计的DC-DC升压芯片DEMO说明

    发布日期:2022/05/18

    基于芯鼎盛TX4210设计的DC-DC升压芯片DEMO说明DC-DC升压芯片TX4210原理图DC-DC升压芯片TX4210电路板TX4210 DEMO 板实测数据 和 转换效率 参考DC-DC升压芯片TX4210电路测量 本 DEMO 为 TX4210 制作的演示板,用于 DC 输

  • 芯鼎盛微控制器MCU典型应用消毒牙刷盒

    发布日期:2022/05/17

    消毒光源采用UVC+UVA短波LED紫外光,分别为光波长200~275nm和320~420nm的紫外线。UVC深紫外杀菌是目前常用的消杀技术。深紫外可以释放较高能量,对细菌病毒的作用十分明显,通过破坏其内部的DNA结构,照射后可对细菌病毒直接